±ØÍþ¹Ù·½Ê×Ò³¹ÙÍø

CW2217B µ¥½Úï®µç³ØµçÁ¿¼ÆÐ¾Æ¬Ö§³ÖµçÁ÷¼ì²â£¬£¬£¬£¬£¬¼ìÁ÷µç×èµÍÖÁ1m¦¸

CW2217BÊÇÒ»¿îÊÊÓÃÓÚÒÂ×Å×°±¸µÄ³¬µÍ¹¦ºÄï®µç³ØµçÁ¿¼ÆÐ¾Æ¬¡£¡£¡£¡£¡£Ð¾Æ¬¼à²âµç³ØÔÚ³ä·Åµç״̬ϵĵçѹ£¬£¬£¬£¬£¬µçÁ÷ºÍζȣ¬£¬£¬£¬£¬ÔËÐÐרÀû¡°FastCali¡±µçÁ¿ÅÌËã·¨£¬£¬£¬£¬£¬ÍŽáµç³Ø½¨Ä£ÐÅÏ¢£¬£¬£¬£¬£¬¿É׼ȷÅÌËãµç³ØµÄÊ£ÓàµçÁ¿¡£¡£¡£¡£¡£CW2217BÊÊÓÃÓÚ°üÀ¨ï®ÃÌ£¬£¬£¬£¬£¬ï®îܺ;ۺÏÎïµÈ¶àÖÖÀàÐ͵Äï®µç³ØÓ¦Óᣡ£¡£¡£¡£    


¹¦Ð§ÌØÕ÷    

? Ó¦ÓÃÓÚϵͳ²à»òµç³Ø°üÄÚ      

? 14-bitÄ£Êýת»»Æ÷¾ÙÐÐζȺ͵çѹ¼ì²â    

? 16-bitÄ£Êýת»»Æ÷¾ÙÐеçÁ÷¼ì²â    

? Ö§³ÖµÍÖÁ1m¦¸µÄ¼ìÁ÷µç×è    

? ÎÞѧϰÖÜÆÚ    

? µÍµçÁ¿¾¯Ê¾ÖÐÖ¹    

? Ö§³ÖNTC²âΠ   

? ¹¦ºÄ    

     ? ÊÂÇéģʽ 12¦ÌA    

     ? ÐÝÃßģʽ 0.5¦ÌA    

? I2C½Ó¿Ú    

? ·â×°£ºWLCSP-9 1.58mmx1.53mm   

 

Ó¦ÓÃÁìÓò    

? ÖÇÄÜÊÖ±í    

? TWS¶ú»ú    

? IOT×°±¸    


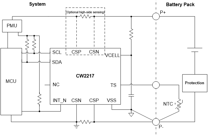
µä·¶Ó¦Óÿòͼ    


CW2217 µ¥½Úï®µç³ØµçÁ¿¼ÆÐ¾Æ¬Ö§³ÖµçÁ÷¼ì²â,¼ìÁ÷µç×èµÍÖÁ1m¦¸

¡¾ÍøÕ¾µØÍ¼¡¿¡¾sitemap¡¿